Konstrukce kuchyňského teploměru s pomocníkem na vaření vajíček naměkko.
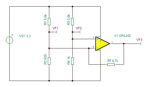
Schéma zapojení
Operační zesilovač U1 v invertujícím zapojení slouží jako zdroj konstatního proudu pro termistor TH1.
\(U_{výst1} = - (\frac{R_{th}}{R_1})\cdot U_{vst} = -(\frac{R_{th}}{22 \Omega})\cdot 3.3V\)
Operační zesilovač U2 v neinvertujícím zapojení zesiluje napětí z U1, aby bylo dobře měřitelné pomocí ADC na Picu.
\(U_{výst2} = U_{výst1}\cdot(1+\frac{R_3}{R_2}) = -(\frac{R_{th}}{22\Omega})\cdot 3.3V \cdot (1 + \frac{10000\Omega}{510\Omega}) \approx -3.091\cdot R_{th} \)
Napětí, které budeme měřit pomocí ADC je lineárně závislé na odporu termistoru.
Problém je v tom, že napětí 3.3V, které dostáváme z Pica není přesné ani není dostatečně stabilní. Stabilitu 3.3V vylepšíme nastavením měniče RPi Pico do neúsporného režimu a dodatečnými filtrovacími kondenzátory.
Závislost odporu termistoru na teplotě není lineární a je daná tabulkou termistorů uvedenou níže. Abychom zlepšili přesnost a stabilitu měření teploty, provedeme si vlastní cejchování teploměru a pomocí lineární regrese si stanovíme funkční závislost
Pro předběžné cejchování jsem použil místo termistoru víceotáčkový potenciometr, měření napětí a odporu bylo provedeno multimetrem UNI-T UT61E+ s přesností 0.01 %.
| napětí na ADC [V] | odpor termistoru podle tabulky [Ohm] | teplota [˚C] |
|---|---|---|
2.707 |
803 |
-50 |
2.570 |
842 |
-40 |
2.446 |
882 |
-30 |
2.338 |
921 |
-20 |
2.238 |
960 |
-10 |
2.1464 |
1000 |
0 |
2.0556 |
1039 |
10 |
1.9827 |
1077 |
20 |
1.9441 |
1097 |
25 |
1.9076 |
1116 |
30 |
1.6167 |
1308.9 |
80 |
1.5249 |
1385 |
100 |
Z tohoto předběžného cejchování nám vypadla regresní funkce závislosti napětí na teplotě:
\(t(V) = -124.45\cdot V + 273.81\)
Počítal jsem to programem Geogebra, soubor funkce_teplota_napeti.ggb.
Tabulka termistorů

| teplota [˚C] | PT100 [\(\Omega\)] | PT500 [\(\Omega\)] | PT1000 [\(\Omega\)] | NTV5K [\(\Omega\)] | NTC10K [\(\Omega\)] | NTC20K [\(\Omega\)] | NI500 [\(\Omega\)] | NI1000 [\(\Omega\)] | TK5000 [\(\Omega\)] | KTY81-110 [\(\Omega\)] | KTY81-210 [\(\Omega\)] |
|---|---|---|---|---|---|---|---|---|---|---|---|
-50 |
80.31 |
401.54 |
803.10 |
333.914 |
667.83 |
1667.57 |
371.50 |
743.00 |
790.88 |
515.00 |
1030 |
-40 |
84.27 |
420.01 |
842.70 |
167.835 |
335.67 |
813.44 |
395.50 |
791.00 |
830.83 |
567.00 |
1135 |
-30 |
88.22 |
435.48 |
882.20 |
88.342 |
176.68 |
415.48 |
421.48 |
842.00 |
871.69 |
624.00 |
1247 |
-20 |
92.16 |
460.80 |
921.60 |
48.487 |
96.79 |
221.30 |
446.50 |
893.00 |
913.48 |
684.00 |
1396 |
-10 |
96.09 |
480.43 |
960.90 |
27.649 |
55.30 |
122.47 |
473.00 |
946.00 |
956.24 |
747.00 |
1495 |
0 |
100.00 |
500.00 |
1000.00 |
16.325 |
32.65 |
70.20 |
500.00 |
1000.00 |
1000.00 |
815.00 |
1630 |
10 |
103.90 |
519.51 |
1039.00 |
9.952 |
19.90 |
41.56 |
528.00 |
1056.00 |
1044.79 |
886.00 |
1772 |
20 |
107.79 |
538.97 |
1077.90 |
6.246 |
12.49 |
25.35 |
556.00 |
1112.00 |
1090.65 |
961.00 |
1922 |
25 |
109.74 |
548.65 |
1097.40 |
5.00 |
10.00 |
20.00 |
570.00 |
1141.00 |
1113.65 |
1000.00 |
2000 |
30 |
111.67 |
558.36 |
1116.70 |
4.028 |
8.06 |
15.89 |
585.50 |
1171.00 |
1137.61 |
1040.00 |
2080 |
40 |
115.54 |
577.70 |
1155.40 |
2.552 |
5.32 |
10.21 |
615.00 |
1230.00 |
1185.71 |
1122.00 |
2245 |
50 |
119.40 |
596.98 |
1194.00 |
1.800 |
3.60 |
6.72 |
645.50 |
1291.00 |
1234.97 |
1209.00 |
2417 |
60 |
123.24 |
616.20 |
1232.40 |
1.2435 |
2.49 |
4.52 |
676.50 |
1353.00 |
1285.40 |
1299.00 |
2597 |
70 |
127.07 |
635.36 |
1270.00 |
0.8758 |
1.75 |
3.10 |
708.50 |
1417.00 |
1337.14 |
1392.00 |
2785 |
80 |
130.89 |
654.47 |
1308.90 |
0.6281 |
1.26 |
2.12 |
741.50 |
1483.00 |
1390.12 |
1490.00 |
2980 |
90 |
134.70 |
673.51 |
1347.00 |
0.4581 |
0.92 |
1.54 |
774.50 |
1549.00 |
1444.39 |
1591.00 |
3118 |
100 |
138.50 |
692.50 |
1385.00 |
0.3393 |
0.68 |
1.12 |
809.50 |
1618.00 |
1500.00 |
1696.00 |
3382 |
110 |
142.29 |
711.43 |
1422.00 |
0.2550 |
0.51 |
0.82 |
844.00 |
1688.00 |
1556.98 |
1805.00 |
3607 |
120 |
146.06 |
730.31 |
1460.00 |
0.1943 |
0.39 |
0.61 |
880.00 |
1760.00 |
1615.36 |
1915.00 |
3817 |
130 |
149.82 |
749.12 |
1498.20 |
0.1499 |
0.30 |
0.46 |
941.50 |
1883.00 |
1675.18 |
2023.00 |
4008 |
140 |
153.58 |
767.88 |
1535.80 |
0.1170 |
0.23 |
0.35 |
954.50 |
1909.00 |
1736.47 |
2124.00 |
4166 |
150 |
157.31 |
786.58 |
1573.10 |
0.0923 |
0.18 |
0.27 |
993.50 |
1987.00 |
1799.26 |
2211.00 |
4280 |
Zdrojové kódy v0.1
Zde jde o ověření měření teploty a pokusy se sirénou.
teplomerk_0.1.c
/* teplomerk.c
* (c) Jirka Chráska 2026, <jirka@lixis.cz>
* BSD 3 clause licence
*/
#include <stdio.h>
#include "pico/stdlib.h"
#include "hardware/adc.h"
#include "hardware/i2c.h"
#include "hardware/pwm.h"
#include "lib/ssd1306.h"
#include "lib/font_spleen_8x5.h"
#include "lib/font_spleen_16x8a.h"
#include <stdio.h>
#include <string.h>
#include <math.h>
#include "pico/time.h"
#include "pico/types.h"
#define PIN_BZUCAK 15
#define PIN_LED 14
// Funkce pro zvuk sirény
void hraj_ton(uint frekvence)
{
if (frekvence == 0) {
pwm_set_gpio_level(PIN_BZUCAK, 0);
return;
}
uint slice_num = pwm_gpio_to_slice_num(PIN_BZUCAK);
uint32_t clock = 125000000;
uint32_t divider = clock / (frekvence * 4096) + 1;
uint32_t top = clock / (divider * frekvence) - 1;
pwm_set_clkdiv(slice_num, divider);
pwm_set_wrap(slice_num, top);
pwm_set_gpio_level(PIN_BZUCAK, top / 2);
}
void sirena(void)
{
int i = 0;
while(i<20) {
gpio_put(PIN_LED, i%2);
hraj_ton(600);
sleep_ms(80);
hraj_ton(500);
sleep_ms(80);
hraj_ton(450);
sleep_ms(80);
hraj_ton(0);
i++;
}
gpio_put(PIN_LED,0);
}
// pin pro měření napětí termistoru
#define PIN_TEMP 26
#define DISPLAY_WIDTH 128
#define DISPLAY_HEIGHT 32
#define I2C_ADDRESS 0x3C
#define I2C_FREQ 400000
#define SDA_PIN 4
#define SDC_PIN 5
#define I2C i2c0
static ssd1306_t disp;
// nastavení I2C sběrnice
void setup_i2c(void)
{
// nelze použít i2c_default -- aplikace bude chodit nekorektně (zajímavá chyba)
i2c_init(I2C, I2C_FREQ);
gpio_set_function(SDA_PIN, GPIO_FUNC_I2C);
gpio_set_function(SDC_PIN, GPIO_FUNC_I2C);
// Pull-up rezistory jsou v displeji, netřeba nastavovat
gpio_pull_up(SDA_PIN);
gpio_pull_up(SDC_PIN);
}
void zapnuti_displeje( void )
{
ssd1306_init(&disp, DISPLAY_WIDTH, DISPLAY_HEIGHT, I2C_ADDRESS, I2C); // inicializace
ssd1306_poweron(&disp); // zapnutí displeje
ssd1306_clear(&disp); // vymazání displeje
ssd1306_contrast(&disp,0x50);
ssd1306_draw_string_with_font(&disp, 0, 0, 1, font_spleen_16x8a, "Mereni teploty.");
ssd1306_show(&disp); // zobrazíme písmenka na displeji
}
uint32_t cteni_napeti(void)
{
uint32_t sum = 0;
uint32_t avg = 0;
uint16_t h[64] = {0};
for(int i=0; i<64; i++) {
h[i] = adc_read();
sum += h[i];
}
avg = sum*10/64;
return avg;
}
static char buf1[128];
static char buf2[128];
int main()
{
float temp_voltage = 0.0;
float temp_voltage_old = 0.0;
float teplota = 0.0;
float teplota_old = 0.0;
//stdio_init_all();
// linearni regrese: t = -124.4532*u + 273.80
// polynomialni regrese: t = -30.401 * u^3 + 255.088 * u^2 - 787.39 *u + 815.054
memset(buf1,'\0',128);
memset(buf2,'\0',128);
// nastavení displeje SSD1306
setup_i2c();
zapnuti_displeje();
sleep_ms(10);
// nastavení PWM měniče na malý šum
gpio_set_function( 23, GPIO_FUNC_SIO );
gpio_set_dir( 23, true );
gpio_put(23, 1);
// bzučák
gpio_init(PIN_LED);
gpio_set_dir(PIN_LED, GPIO_OUT);
gpio_set_function(PIN_BZUCAK, GPIO_FUNC_PWM);
uint slice_num = pwm_gpio_to_slice_num(PIN_BZUCAK);
pwm_set_enabled(slice_num, true);
// nastavení ADC
adc_init();
adc_gpio_init(PIN_TEMP);
adc_select_input(0);
// hodnota napětí na termistoru
temp_voltage_old = cteni_napeti() * 0.3265f / (1 << 12);
teplota_old = temp_voltage_old*(-124.4532) + 265.80;
sprintf(buf1, "Nap:%7.4f V", temp_voltage_old);
sprintf(buf2, "Tep:%5.1f C", temp_voltage_old);
// výstup na displej
ssd1306_clear(&disp);
ssd1306_draw_string_with_font(&disp, 0, 0, 1, font_spleen_16x8a, buf1);
ssd1306_draw_string_with_font(&disp, 0, 16, 1, font_spleen_16x8a, buf2);
ssd1306_show(&disp); // zobrazíme písmenka na displeji
while ( true ) {
adc_select_input(0);
temp_voltage = cteni_napeti() * 0.3265f / (1<<12);
teplota = temp_voltage*(-124.4532) + 265.80;
if( temp_voltage != temp_voltage_old ) {
memset(buf1,'\0',128);
memset(buf2,'\0',128);
sprintf(buf1, "Nap:%7.4f V", temp_voltage);
sprintf(buf2, "Tep:%5.1f C", teplota);
// výstup na displej
ssd1306_clear(&disp);
ssd1306_draw_string_with_font(&disp, 0, 0, 1, font_spleen_16x8a, buf1);
ssd1306_draw_string_with_font(&disp, 0, 16, 1, font_spleen_16x8a, buf2);
ssd1306_show(&disp); // zobrazíme písmenka na displeji
}
temp_voltage_old = temp_voltage;
teplota_old = teplota;
if( teplota > 30.0 && teplota < 45.0) {
sirena();
}
sleep_ms(1000);
}
ssd1306_deinit(&disp);
}
CMakeLists.txt
cmake_minimum_required(VERSION 3.13)
include($ENV{PICO_SDK_PATH}/external/pico_sdk_import.cmake)
project(teplomerk C CXX ASM)
set(CMAKE_C_STANDARD 11)
set(CMAKE_CXX_STANDARD 17)
pico_sdk_init()
add_executable(teplomerk
teplomerk.c
lib/ssd1306.c
)
target_link_libraries(
teplomerk
hardware_pwm
hardware_i2c
hardware_adc
hardware_irq
pico_time
pico_multicore
pico_stdlib
)
pico_enable_stdio_usb(teplomerk 0)
pico_enable_stdio_uart(teplomerk 0)
pico_add_extra_outputs(teplomerk)
Konstrukce v0.1




Zdrojové kódy v0.2
Nastavení budíku a spouštění sirény se děje na core1. Tlačítkem se zapíná program vaření vajíček naměkko (zatím při teplotě 30˚C po dobu 20 sekund).
Program funguje korektně.
teplomerk.c
/* teplomerk.c verze 0.2
* (c) Jirka Chráska 2026, <jirka@lixis.cz>
* BSD 3 clause licence
*/
#include <stdio.h>
#include "pico/stdlib.h"
#include "hardware/adc.h"
#include "hardware/i2c.h"
#include "hardware/pwm.h"
#include "lib/ssd1306.h"
#include "lib/font_spleen_8x5.h"
#include "lib/font_spleen_16x8a.h"
#include <stdio.h>
#include <string.h>
#include <math.h>
#include "pico/time.h"
#include "pico/types.h"
#include "pico/multicore.h" // pico multicore knihovna
#include "hardware/structs/iobank0.h"
#include "hardware/timer.h"
#include "hardware/irq.h"
#define PIN_BZUCAK 15
#define PIN_LED 14
#define PIN_VAJICKA 16
// budík
volatile bool spustit_sirenu = false;
static int vajicka_namekko_timeout = 20; // normálně 2 minuty 50 sekund
// Použijeme budík 0
#define ALARM_NUM 0
#define ALARM_IRQ timer_hardware_alarm_get_irq_num(timer_hw, ALARM_NUM)
// obsluha přerušení vyvolaná budíkem
static void alarm_irq(void) {
// Vynulujeme IRQ budíku
hw_clear_bits(&timer_hw->intr, 1u << ALARM_NUM);
spustit_sirenu = true;
}
// budík
// maximální budíku doba je 72 minut
static void alarm_in_us(uint32_t delay_us) {
// Nastavíme přerušení pro náš budík
hw_set_bits(&timer_hw->inte, 1u << ALARM_NUM);
// Nastavíme obsluhu přerušení
irq_set_exclusive_handler(ALARM_IRQ, alarm_irq);
// Spustíme přerušení
irq_set_enabled(ALARM_IRQ, true);
// Alarm má pouze 32 bitů, takže pokud se snažíte zpoždění o více
// než je tato délka, je třeba být opatrný a sledovat horní
// bity
uint64_t target = timer_hw->timerawl + delay_us;
// zapíšeme spodních 32 bitů do cílového času, kde se má přerušení spustit
timer_hw->alarm[ALARM_NUM] = (uint32_t) target;
}
// gpio události
uint32_t gpio_get_events(uint gpio)
{
int32_t mask = 0xF << 4 * ( gpio % 8 );
return (io_bank0_hw->intr[gpio / 8] & mask) >> 4 * ( gpio % 8 );
}
void gpio_clear_events(uint gpio, uint32_t events)
{
gpio_acknowledge_irq(gpio, events);
}
// Funkce pro zvuk sirény
void hraj_ton(uint frekvence)
{
if (frekvence == 0) {
pwm_set_gpio_level(PIN_BZUCAK, 0);
return;
}
uint slice_num = pwm_gpio_to_slice_num(PIN_BZUCAK);
uint32_t clock = 125000000;
uint32_t divider = clock / (frekvence * 4096) + 1;
uint32_t top = clock / (divider * frekvence) - 1;
pwm_set_clkdiv(slice_num, divider);
pwm_set_wrap(slice_num, top);
pwm_set_gpio_level(PIN_BZUCAK, top / 2);
}
void sirena(void)
{
int i = 0;
while(spustit_sirenu) {
gpio_put(PIN_LED, i%2);
hraj_ton(600);
sleep_ms(80);
hraj_ton(500);
sleep_ms(80);
hraj_ton(450);
sleep_ms(80);
hraj_ton(0);
i++;
}
gpio_put(PIN_LED,0);
}
// pin pro měření napětí termistoru
#define PIN_TEMP 26
// pro OLED displej SSD1306
#define DISPLAY_WIDTH 128
#define DISPLAY_HEIGHT 32
#define I2C_ADDRESS 0x3C
#define I2C_FREQ 400000
#define SDA_PIN 4
#define SDC_PIN 5
#define I2C i2c0
static ssd1306_t disp;
// nastavení I2C sběrnice
void setup_i2c(void)
{
// nelze použít i2c_default -- aplikace bude chodit nekorektně (zajímavá chyba)
i2c_init(I2C, I2C_FREQ);
gpio_set_function(SDA_PIN, GPIO_FUNC_I2C);
gpio_set_function(SDC_PIN, GPIO_FUNC_I2C);
// Pull-up rezistory jsou v displeji, netřeba nastavovat
gpio_pull_up(SDA_PIN);
gpio_pull_up(SDC_PIN);
}
void zapnuti_displeje( void )
{
ssd1306_init(&disp, DISPLAY_WIDTH, DISPLAY_HEIGHT, I2C_ADDRESS, I2C); // inicializace
ssd1306_poweron(&disp); // zapnutí displeje
ssd1306_clear(&disp); // vymazání displeje
ssd1306_contrast(&disp,0x50);
ssd1306_draw_string_with_font(&disp, 0, 0, 1, font_spleen_16x8a,
"M\xec\xf8" "en\xed teploty.");
ssd1306_show(&disp); // zobrazíme písmenka na displeji
}
// čtení napětí z ADC převodníku, průměr ze 64 hodnot
uint32_t cteni_napeti(void)
{
uint32_t sum = 0;
uint32_t avg = 0;
uint16_t h[64] = {0};
for(int i=0; i<64; i++) {
h[i] = adc_read();
sum += h[i];
}
avg = sum*10/64;
return avg;
}
static char buf1[128];
static char buf2[128];
static float teplota = 0.0;
static float teplota_old = 0.0;
static float teplota_vajicka = 30.0;
static bool vajicka_namekko = false; // pro program vajíčka naměkko
static bool budik_nastaven = false;
//static bool budik_zvoni = false;
// tady poběží obsluha při programu vajíčka naměkko
void core1_entry()
{
while(1) {
if( vajicka_namekko ) {
if( teplota > teplota_vajicka) {
gpio_put(PIN_LED, 1);
if(budik_nastaven == false) { // nastavíme budík
spustit_sirenu = false;
alarm_in_us(1000000*vajicka_namekko_timeout);
budik_nastaven = true;
}
} else {
gpio_put(PIN_LED,0);
}
if( spustit_sirenu ) {
sirena();
}
}
sleep_ms(100);
}
}
int main()
{
float temp_voltage = 0.0;
float temp_voltage_old = 0.0;
// linearni regrese: t = -124.4532*u + 273.80
// polynomialni regrese: t = -30.401 * u^3 + 255.088 * u^2 - 787.39 *u + 815.054
memset(buf1,'\0',128);
memset(buf2,'\0',128);
// nastavení displeje SSD1306
setup_i2c();
zapnuti_displeje();
sleep_ms(10);
// nastavení PWM měniče na malý šum
gpio_set_function( 23, GPIO_FUNC_SIO );
gpio_set_dir( 23, true );
gpio_put(23, 1);
// bzučák
gpio_init(PIN_LED);
gpio_set_dir(PIN_LED, GPIO_OUT);
gpio_set_function(PIN_BZUCAK, GPIO_FUNC_PWM);
uint slice_num = pwm_gpio_to_slice_num(PIN_BZUCAK);
pwm_set_enabled(slice_num, true);
// tlačítko spuštění programu na vaření vajíček naměkko
// pin je na jedničce, při stisknutí tlačítka jde na nulu
gpio_init(PIN_VAJICKA);
gpio_clear_events( PIN_VAJICKA, GPIO_IRQ_EDGE_RISE | GPIO_IRQ_EDGE_FALL );
gpio_set_dir(PIN_VAJICKA, GPIO_IN);
gpio_pull_up(PIN_VAJICKA);
// nastavení ADC
adc_init();
adc_gpio_init(PIN_TEMP);
adc_select_input(0);
// hodnota napětí na termistoru
temp_voltage_old = cteni_napeti() * 0.3265f / (1 << 12);
teplota_old = temp_voltage_old*(-124.4532) + 265.80;
sprintf(buf1, "Nap:%7.4f V", temp_voltage_old);
sprintf(buf2, "Tep:%5.1f C", temp_voltage_old);
// výstup na displej
ssd1306_clear(&disp);
ssd1306_draw_string_with_font(&disp, 0, 0, 1, font_spleen_16x8a, buf1);
ssd1306_draw_string_with_font(&disp, 0, 16, 1, font_spleen_16x8a, buf2);
ssd1306_show(&disp); // zobrazíme písmenka na displeji
// resetujeme core1 a uvedeme funkci, která bude spuštěna: core1_entry
multicore_launch_core1(core1_entry);
gpio_clear_events( PIN_VAJICKA, GPIO_IRQ_EDGE_FALL );
while ( true ) {
if( gpio_get(PIN_VAJICKA)==0) {
gpio_clear_events(PIN_VAJICKA, GPIO_IRQ_EDGE_FALL);
vajicka_namekko = (vajicka_namekko==true) ? false : true;
if( vajicka_namekko ) {
budik_nastaven = false;
} else {
budik_nastaven = false;
spustit_sirenu = false;
}
ssd1306_clear(&disp);
ssd1306_draw_string_with_font(&disp, 0, 0, 1, font_spleen_16x8a,
"Vaj\xed\xe8ka nam\xecko");
ssd1306_draw_string_with_font(&disp, 0, 16, 1, font_spleen_16x8a,
vajicka_namekko?"zapnuto":"vypnuto");
ssd1306_show(&disp); // zobrazíme písmenka na displeji
sleep_ms(1500);
}
adc_select_input(0);
temp_voltage = cteni_napeti() * 0.3265f / (1<<12);
teplota = temp_voltage*(-124.4532) + 265.80;
if( temp_voltage != temp_voltage_old ) {
memset(buf1,'\0',128);
memset(buf2,'\0',128);
sprintf(buf1, "Nap:%7.4f V", temp_voltage);
sprintf(buf2, "Tep:%5.1f \xb0" "C", teplota);
// výstup na displej
ssd1306_clear(&disp);
ssd1306_draw_string_with_font(&disp, 0, 0, 1, font_spleen_16x8a, buf1);
ssd1306_draw_string_with_font(&disp, 0, 16, 1, font_spleen_16x8a, buf2);
ssd1306_show(&disp); // zobrazíme písmenka na displeji
}
temp_voltage_old = temp_voltage;
teplota_old = teplota;
sleep_ms(100);
}
ssd1306_deinit(&disp);
}
CMakeLists.txt
cmake_minimum_required(VERSION 3.13)
include($ENV{PICO_SDK_PATH}/external/pico_sdk_import.cmake)
project(teplomerk C CXX ASM)
set(CMAKE_C_STANDARD 11)
set(CMAKE_CXX_STANDARD 17)
pico_sdk_init()
add_executable(teplomerk
teplomerk.c
lib/ssd1306.c
)
target_link_libraries(
teplomerk
hardware_pwm
hardware_i2c
hardware_adc
hardware_irq
pico_time
pico_multicore
pico_stdlib
)
pico_enable_stdio_usb(teplomerk 0)
pico_enable_stdio_uart(teplomerk 0)
pico_add_extra_outputs(teplomerk)
Konstrukce v0.2


Problém je se sirénou. Jakmile začne siréna řvát, tak se zblázní napájecí napětí 3.3V a teploměr ukazuje nesmysly. Občas se nechce rozsvítit displej. Mám takový pocit, že nepájivé pole je poněkud nekvalitní anebo mám příliš dlouhé dráty.
Zdroje a odkazy
simulátor: Tina90-TIen.9.3.200.277.zip
